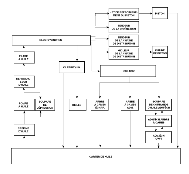
| Schéma de débit |


Composants et emplacement des composants
Huile moteur: Procédures de réparationReplier le rétroviseur extérieur
Type manuel (si équipé)
Pour replier le rétroviseur extérieur, saisissez le boîtier du rétroviseur et
rabattez-le vers l'arrière du véhicule.
Type électrique (si équipé)
Pour rabattre les rétroviseurs extérieurs, appuyez sur le bouton. Pour les déplier,
appuyez à nouveau su ...
À capteur de pression absolue du collecteur (MAPS): Description et fonctionnement
Description
Le capteur de pression absolue du collecteur (MAPS) est un capteur de densité
de vitesse et est installé sur le réservoir d'équilibre. Il détecte la pression
absolue dans le réservoir d'équilibre et transfère le signal analogique proportionnellement ...